首页
全媒直播
最新看点
綦看天下
视频日志
掌上电视
电台之家
活动专题
当前位置:
首页
>
最新看点
>
正文
3月新规,来了
发布日期:2026-03-02 18:47
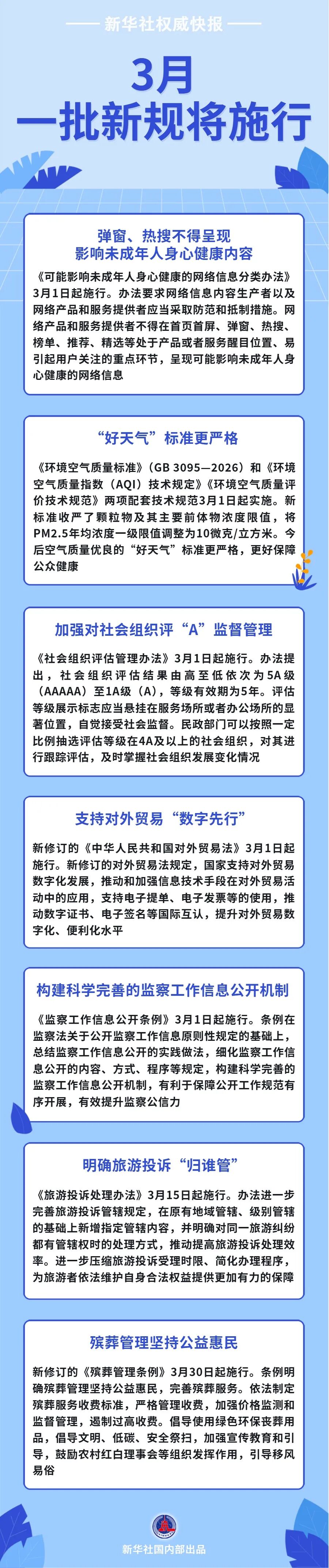
首页首屏、弹窗热搜等不得呈现影响未成年人身心健康的网络信息;“好天气”标准更严格,更好保障公众健康;加强对社会组织评“A”监督管理……3月,一批新规将施行,一起来看!
来源:新华社